2nd Generation S-series (1995-2005) Tech Discuss 2nd generation S-series (1995-2005) general tech topics here.

Climate control

Old Dec 9, 2019 | 08:28 PM
  #101  
GeorgeLG's Avatar
BF Veteran
Joined: Jan 2007
Posts: 4,628
From: Florida
GeorgeLG will become famous soon enoughGeorgeLG will become famous soon enough
Default

if the negative cable touched the frame then ground touched ground, no problem. If a positive red cable touched the frame then the vehicle sourcing that power temporarily shot hundreds of amps through that cable. Then when that cable came off the system experienced a load dump event which causes the voltage to spike throughout the entire sourcing vehicle. Same list of potential trouble as I gave before.

George
 
Old Dec 9, 2019 | 08:35 PM
  #102  
Mdz320's Avatar
Thread Starter
|
Starting Member
Joined: Sep 2019
Posts: 122
Mdz320 is on a distinguished road
Default

Right. I've only noticed one fuse blown. Injectors, maybe. I don't know if that's lucky or means there's problems fuses didn't stop. Checking this will be a priority in daylight.

The only saving Grace is that I didn't do this. The guy wanting to buy it did.
 
Old Dec 9, 2019 | 09:33 PM
  #103  
GeorgeLG's Avatar
BF Veteran
Joined: Jan 2007
Posts: 4,628
From: Florida
GeorgeLG will become famous soon enoughGeorgeLG will become famous soon enough
Default

Wonky electrical problems are like a treasure hunt without the map. It's my favorite type of problem to solve, but this opinion is not universally held. LOL

George
 
Old Dec 9, 2019 | 09:35 PM
  #104  
Mdz320's Avatar
Thread Starter
|
Starting Member
Joined: Sep 2019
Posts: 122
Mdz320 is on a distinguished road
Default

As hard as I've tried, I could never run down a manual for the RV. Well, today I did a search. 1991 p30 454 manual. Not, Thor Challenger. Bingo.
 
Old Dec 17, 2019 | 06:18 PM
  #105  
Mdz320's Avatar
Thread Starter
|
Starting Member
Joined: Sep 2019
Posts: 122
Mdz320 is on a distinguished road
Default

What's the likelihood of a pickup coil testing good with ohms but still causing a no spark?
 
Old Apr 4, 2021 | 05:48 PM
  #106  
Mdz320's Avatar
Thread Starter
|
Starting Member
Joined: Sep 2019
Posts: 122
Mdz320 is on a distinguished road
Default

Originally Posted by swartlkk
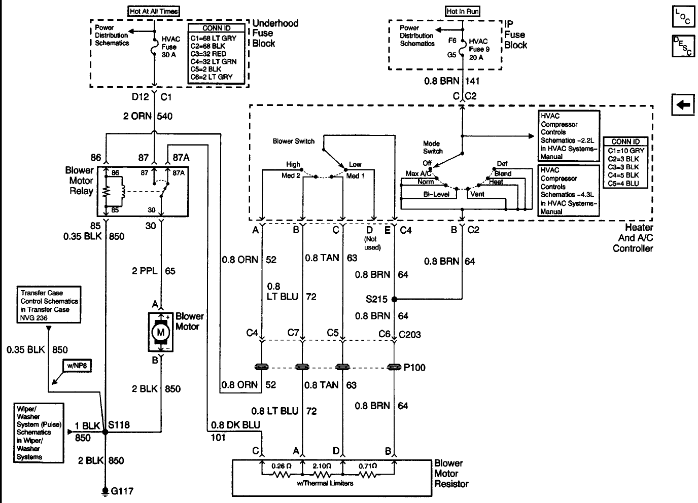
Here is the schematic ( \/ \/ CLICK \/ \/ ):

Manual HVAC Blower Motor Schematic

From your symptoms, we know that the wiring to/from pins 87A & 30 on the blower motor relay are working fine. What we do not know is if there is a proper ground to the switching coil (pin 85), switching signal power (pin 86) and then the input power on pin 87 that comes from the HVAC fuse in the underhood fuse box (which is not to be confused with the HVAC fuse in the instrument panel fuse box that powers the fan through the blower motor resistor).

BTW, I would only keep that Chilton's manual around if you need a wheel chock or table leg shim. That's about all they are good for. They are way too generic in terms of information to be helpful. I like AllDataDIY.com for the money; 5yr subscription is $50 for the first vehicle, $35 for each additional vehicle.

Could i get this schematic in a larger format for printing? please?
 
Old Apr 4, 2021 | 07:53 PM
  #107  
swartlkk's Avatar
Administrator
Joined: May 2005
Posts: 41,333
From: Waterloo, NY
swartlkk has a reputation beyond reputeswartlkk has a reputation beyond reputeswartlkk has a reputation beyond reputeswartlkk has a reputation beyond reputeswartlkk has a reputation beyond reputeswartlkk has a reputation beyond reputeswartlkk has a reputation beyond reputeswartlkk has a reputation beyond reputeswartlkk has a reputation beyond reputeswartlkk has a reputation beyond reputeswartlkk has a reputation beyond repute
Default

Originally Posted by Mdz320
Could i get this schematic in a larger format for printing? please?
Right click...Open in new tab

Don't ask me why, but for some reason imbedded/thumbnailed images like that got real stupid on one of the forum software upgrades.
 
Old Apr 5, 2021 | 01:07 PM
  #108  
Mdz320's Avatar
Thread Starter
|
Starting Member
Joined: Sep 2019
Posts: 122
Mdz320 is on a distinguished road
Default

Originally Posted by swartlkk
Right click...Open in new tab

Don't ask me why, but for some reason imbedded/thumbnailed images like that got real stupid on one of the forum software upgrades.

Been having issues again. On 4 it would stop for 30 40 seconds and start up. 1 2 and 3 worked fine. I could wiggle the relay and 4 would kick on and off, so I went to replace the pigtail and saw I had 3 pins burnt so I replaced the relay, too. Now I cant get 4 to work, but 1 2 and 3 will.
 
Old Apr 5, 2021 | 01:26 PM
  #109  
GeorgeLG's Avatar
BF Veteran
Joined: Jan 2007
Posts: 4,628
From: Florida
GeorgeLG will become famous soon enoughGeorgeLG will become famous soon enough
Default

Do you have all of the faulty wiring and socket replaced and cleaned up and still have the problem? Have you continuity checked everything? You might want to read my article on wiring faults in my signature.


George
 

Last edited by GeorgeLG; Apr 5, 2021 at 01:30 PM.
Old Apr 5, 2021 | 01:32 PM
  #110  
Mdz320's Avatar
Thread Starter
|
Starting Member
Joined: Sep 2019
Posts: 122
Mdz320 is on a distinguished road
Default

I replaced both the pigtail and the relay. I just went through to make sure the wiring was correct. I wont have time to really get into it until thursday or the weekend.

It's a learning experience for me and the schematic. I must not understand it yet, because it seems that visually comparing the relay to the diagram, 85 and 86 look like they are reversed.

Relay has 85, 87 and 87a on one side.
Diagram appears to have 86, 87 and 87a on the same side.

I tried switching those wires and nothing.
 

Thread Tools
Search this Thread

All times are GMT -5. The time now is 09:41 AM.