Starting Issue looking for help
I replaced the relay, and no change. I did some more testing on the relay socket, and when I jumper the "switched leg" the starter engages, so that seems to say that that circuit is ok.
I think the problem may be upstream from the fuseblock, perhaps the ignition switch like Swartlkk suggested, I don't know.
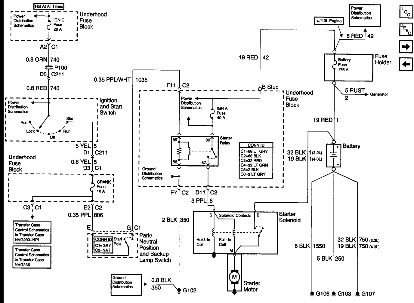
With the voltmeter I did find this out from the relay socket. When the key is in the 'run' position I get 2 of the terminals read as a ground, one with higher resistance (the coil on the starter solenoid) If you're looking at the fuse-block over the driver fender that would be the post to the driver front, the post to the passenger front reads as a ground. The post to the rear passenger side reads at 12v, and the rear driver post reads dead. By the diagram on the relay the posts pair in an "X" pattern, so the terminal reading as dead should be the one that gets voltage from the ignition switch, and closes the relay. I do get a 12v reading on that post when the key is turned to the 'start' position. I think the problem is that I also get a reading of 12v on the post to the front passenger side when the key is turned to 'start' (which by my understand should still be a ground to complete the "switching" circuit) I don't have a good diagram of the fuse block, and/or the actual starting circuit, but that is how I would think it works. Anyone out there have a good diagram for this, or at least can point me in the direction of a good one that isn't going to cost me an arm and a leg?
I think the problem may be upstream from the fuseblock, perhaps the ignition switch like Swartlkk suggested, I don't know.
With the voltmeter I did find this out from the relay socket. When the key is in the 'run' position I get 2 of the terminals read as a ground, one with higher resistance (the coil on the starter solenoid) If you're looking at the fuse-block over the driver fender that would be the post to the driver front, the post to the passenger front reads as a ground. The post to the rear passenger side reads at 12v, and the rear driver post reads dead. By the diagram on the relay the posts pair in an "X" pattern, so the terminal reading as dead should be the one that gets voltage from the ignition switch, and closes the relay. I do get a 12v reading on that post when the key is turned to the 'start' position. I think the problem is that I also get a reading of 12v on the post to the front passenger side when the key is turned to 'start' (which by my understand should still be a ground to complete the "switching" circuit) I don't have a good diagram of the fuse block, and/or the actual starting circuit, but that is how I would think it works. Anyone out there have a good diagram for this, or at least can point me in the direction of a good one that isn't going to cost me an arm and a leg?
Swartlkk -- I jsut want to say I really appreciate your help.
I'm really sorry, seems like I'm being a pain here, but I'm back, and honestly, more confused than ever.
Looking at the Auto Trans Start schematic for the pin reference numbers, I'm getting the following readings with the key OFF
pin 30 -- 12.5v
pin 85 -- 0.0v
pin 87 -- ground
pin 86 -- ground
Key in the RUN position
pin 30 -- 12.5v
pin 85 -- 4.5v
pin 87 -- ground
pin 86 -- 12.0v
Key in START position
pin 30 -- 12.5v
pin 85 -- 12.5v
pin 87 -- ground
pin 86 -- 12.0v
Reading the schematic to the best of my ability, I can't figure out where or how I'm getting voltage on the 86 pin. I'm fairly certain that's my issue getting the starter to crank, if I manually jump pins 30 and 87 the starter cranks over.
But things get even more confusing. With the key in the RUN position I can't get the high-beams to click off. And even more strange, the 'flash-to-pass' feature works with the key completely off and removed from the ign switch. I even tried opening the door to see if perhaps that was tied in with the radio etc (Retained Accessory Power I believe) and it still "flashed".
As much as I can reasonably test though, all the other systems (horn, radio, interior lights, etc. function and shut off exactly as they should.
Is it possible for the problems I'm describing to be stemming from a faulty ignition switch? I know this is more involved than anything I've done before, but I also understand what I'm doing reasonably well, I totally re-wired a motorcycle a year or so ago and everything was right first try other than I had 2 wires reversed on the relay for the headlight, and I had no hi/low switching, and I actually designed most of that wiring.
I'm just extremely frustrated, and beginning to wonder if I'm out options other than having the truck towed to a professional.
I'm really sorry, seems like I'm being a pain here, but I'm back, and honestly, more confused than ever.
Looking at the Auto Trans Start schematic for the pin reference numbers, I'm getting the following readings with the key OFF
pin 30 -- 12.5v
pin 85 -- 0.0v
pin 87 -- ground
pin 86 -- ground
Key in the RUN position
pin 30 -- 12.5v
pin 85 -- 4.5v
pin 87 -- ground
pin 86 -- 12.0v
Key in START position
pin 30 -- 12.5v
pin 85 -- 12.5v
pin 87 -- ground
pin 86 -- 12.0v
Reading the schematic to the best of my ability, I can't figure out where or how I'm getting voltage on the 86 pin. I'm fairly certain that's my issue getting the starter to crank, if I manually jump pins 30 and 87 the starter cranks over.
But things get even more confusing. With the key in the RUN position I can't get the high-beams to click off. And even more strange, the 'flash-to-pass' feature works with the key completely off and removed from the ign switch. I even tried opening the door to see if perhaps that was tied in with the radio etc (Retained Accessory Power I believe) and it still "flashed".
As much as I can reasonably test though, all the other systems (horn, radio, interior lights, etc. function and shut off exactly as they should.
Is it possible for the problems I'm describing to be stemming from a faulty ignition switch? I know this is more involved than anything I've done before, but I also understand what I'm doing reasonably well, I totally re-wired a motorcycle a year or so ago and everything was right first try other than I had 2 wires reversed on the relay for the headlight, and I had no hi/low switching, and I actually designed most of that wiring.
I'm just extremely frustrated, and beginning to wonder if I'm out options other than having the truck towed to a professional.
Last edited by Wiredude; Jun 20, 2009 at 03:36 PM.
Yeah, I know the readings don't make sense. I just don't know where to look really, I just plugged everything back in where I had unplugged it when I had the engine apart. I did combine the 2 ground straps going to the back of the pass. side head, because the one bolt fell down in on top of tranny, and I couldn't fish it back out, but they just bolted to the head about 4" apart, nothing should have changed there.
Is it possible that some sort of sensor fried, and it feeding things through wierd?
The most frustrating thing is that is seems to run right if I spray fuel into the intake, which makes it seem the that the actual engine circuits are functioning right, (other than maybe the fuel injectors), and I've just got some bizarre issue somewhere in the wiring. I do think though that I should get the electrical sorted out before I worry about the injectors, as they might be a product of the electrical issues.
Is it possible that some sort of sensor fried, and it feeding things through wierd?
The most frustrating thing is that is seems to run right if I spray fuel into the intake, which makes it seem the that the actual engine circuits are functioning right, (other than maybe the fuel injectors), and I've just got some bizarre issue somewhere in the wiring. I do think though that I should get the electrical sorted out before I worry about the injectors, as they might be a product of the electrical issues.
So long as everything was clean when you mounted them, combining them should not be a problem.
Have you disconnected the injector connection and tested one or more of the injector feeds with a noid light while trying to start the truck?
Have you disconnected the injector connection and tested one or more of the injector feeds with a noid light while trying to start the truck?
I don't have a noid light, but I did test across the injector connections with my digital meter, and I was getting a voltage pulse, seemed to go from 0 - 5 - 12v consistently, though the 5v reading could have just been where the digits settled for a second. I was getting a definate pulse though. I think I did only test one connection though
It actually seems to somewhat catch for a second or so if it's let to sit for a few minutes after the fuel pump has charged up the pressure in the lines. It's almost as if I'm getting a little leakage down through the injectors, it just needs time to seep through, but they won't open when they get the pulses as they should.
Am I fairly safe at this point in thinking that my spider has croaked?
It actually seems to somewhat catch for a second or so if it's let to sit for a few minutes after the fuel pump has charged up the pressure in the lines. It's almost as if I'm getting a little leakage down through the injectors, it just needs time to seep through, but they won't open when they get the pulses as they should.
Am I fairly safe at this point in thinking that my spider has croaked?
You seem to have tested everything else but have you tested to see if you are getting 12v to the starter motor itself when you turn the key?
I noticed you mentioned that the daytime running lights dimmed when you turned the key to try to crank it over. This makes me believe that power is getting to the starter but it isn't enough to turn it over properly. I had similar issues when I had to replace the intake gasket on my blazer. All the oil and coolant runs down directly into the starter corroding wires both at the connections as well as the brushes inside the starter itself.
Before pulling out the starter and cleaning it and cleaning all the connectors it would not crank over with the key but supplying 12v direct to it via jumper cables got it to start cranking most of the time.
Once I pulled apart the starter and cleaned everything up with a couple cans of electric motor cleaner everything worked as normal again.
It is worth trying even though the starter is a massive pain in the butt to remove.
I noticed you mentioned that the daytime running lights dimmed when you turned the key to try to crank it over. This makes me believe that power is getting to the starter but it isn't enough to turn it over properly. I had similar issues when I had to replace the intake gasket on my blazer. All the oil and coolant runs down directly into the starter corroding wires both at the connections as well as the brushes inside the starter itself.
Before pulling out the starter and cleaning it and cleaning all the connectors it would not crank over with the key but supplying 12v direct to it via jumper cables got it to start cranking most of the time.
Once I pulled apart the starter and cleaned everything up with a couple cans of electric motor cleaner everything worked as normal again.
It is worth trying even though the starter is a massive pain in the butt to remove.
Awe>>
I did test the purple wire at the starter, and it was getting nothing a while back, and the starter will crank over if I manually jump the relay socket for the starter.
However you are making me think, as mine did the same thing with the oil/water as yours, perhaps that's where I'm getting my weird voltage back-feed in the ground leg of the relay socket, something in the starter is shorting/needs cleaned.
As I understand it the injection spiders in these things are known to be problematic as well, and it might just be my luck that it would get screwed up at the same time, but I'd like to get the starter circuit working normally first, and ease my mind about the fuel issues being electrical.
I did test the purple wire at the starter, and it was getting nothing a while back, and the starter will crank over if I manually jump the relay socket for the starter.
However you are making me think, as mine did the same thing with the oil/water as yours, perhaps that's where I'm getting my weird voltage back-feed in the ground leg of the relay socket, something in the starter is shorting/needs cleaned.
As I understand it the injection spiders in these things are known to be problematic as well, and it might just be my luck that it would get screwed up at the same time, but I'd like to get the starter circuit working normally first, and ease my mind about the fuel issues being electrical.







