Heated seats
I just turned over 100k miles
The GF turned on the Heated seat in the pass side. We thought we smelled something burning. but forgot about it, it was late.
Next day the battery was dead. Got the Blazer started, went to work, in 4 hours - dead batt.
got home and put on charger.
Found out it was the heated seat. The truck was turned off and the seat is still heating?
PULLED the fuse, everything is nornal with charging system
Is there a Relay
for the heated seats? I thought with the seat belt out-it would not heat?
also thought when the Blazer is not running - the heated seats didn't work?
Ken
The GF turned on the Heated seat in the pass side. We thought we smelled something burning. but forgot about it, it was late.
Next day the battery was dead. Got the Blazer started, went to work, in 4 hours - dead batt.
got home and put on charger.
Found out it was the heated seat. The truck was turned off and the seat is still heating?
PULLED the fuse, everything is nornal with charging system
Is there a Relay
for the heated seats? I thought with the seat belt out-it would not heat?also thought when the Blazer is not running - the heated seats didn't work?
Ken
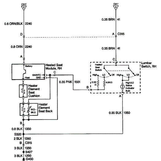
No, this is not normal. The switch is powered by a circuit that is "hot in RUN" as the attached wiring schematics above show.
I would test the main power wire to the switch to make sure that it is not getting power when the key is off. Then test the line from the switch to the passenger heated seat module (under the seat) for +12V when the key is off. If neither of these are getting power when the key is off, then the heated seat module is bad. That would be my guess.
I would test the main power wire to the switch to make sure that it is not getting power when the key is off. Then test the line from the switch to the passenger heated seat module (under the seat) for +12V when the key is off. If neither of these are getting power when the key is off, then the heated seat module is bad. That would be my guess.
Thread
Thread Starter
Forum
Replies
Last Post
1997GreenBlazer
2nd Generation S-series (1995-2005) Tech
7
May 20, 2021 09:00 AM
chris015
1st Generation S-series (1983-1994) Tech
2
Jul 8, 2012 01:19 AM






