99 blazer starting problems
All of the accesories work, lights, radio and windows but when you turn the switch the starter wont do nothing, I have change the relay and starter assuming that was the issue and no luck. Then I figured it could of been the ignition switch and I'll be damm, that did not do anything. With the switch is on I am getting power out the yellow wire in the harness, could it be the neutral switch. By the way if I touch both post on the starter, It will start up I could drive her around but once I turn it off I have do to same thing again to get her to run. Your help will be most appreciated, thankyou in advance.
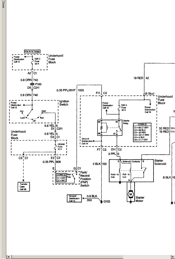
You are basically going to have to dig into the wiring to check voltages at various locations. If you aren't getting power to the purple wire at the starter solenoid and the fuse/relay/ign.sw. are all good, then the wiring between one or more of those items is likely at fault. The only other thing that it could be is the park neutral position switch.
I just finished working on the truck, and thank god she is fixed. It was important for me to get her back on the road since its my wife's truck and she has upcoming appointments for our newborn. It turned out to be the NSS, it looked like crap. If I would of just checked the yellow wire on the ignition switch harness from the begining I would of had her fixed by yesterday. Thankyou for your advise guys.
Thread
Thread Starter
Forum
Replies
Last Post
cgrett
2nd Generation S-series (1995-2005) Tech
9
Nov 15, 2010 09:08 PM
upblazer95
2nd Generation S-series (1995-2005) Tech
3
Apr 4, 2009 08:27 PM
Sprocket
2nd Generation S-series (1995-2005) Tech
1
Mar 20, 2008 09:39 PM
Dean S
1st Generation S-series (1983-1994) Tech
3
Jan 30, 2006 02:51 AM







