2nd Generation S-series (1995-2005) Tech Discuss 2nd generation S-series (1995-2005) general tech topics here.

What does this hose connect to?

Thread Tools
 
Search this Thread
 
Old Dec 13, 2024 | 01:06 PM
  #1  
jtaffy95's Avatar
Thread Starter
|
Starting Member
Joined: Dec 2024
Posts: 1
jtaffy95 is on a distinguished road
Default What does this hose connect to?


Hello everyone!

I have a coolant leak that I’m trying to figure out where. In the process I came across this not connected to anything. I don’t see anywhere it may attach to? Does anyone know where it goes if it even attaches to anything? Thank you
 

Last edited by jtaffy95; Dec 13, 2024 at 01:16 PM.
Old Dec 13, 2024 | 05:59 PM
  #2  
christine_208's Avatar
BF Guru
Joined: Dec 2016
Posts: 5,627
From: Moscow, ID
christine_208 has a spectacular aura aboutchristine_208 has a spectacular aura about
Default

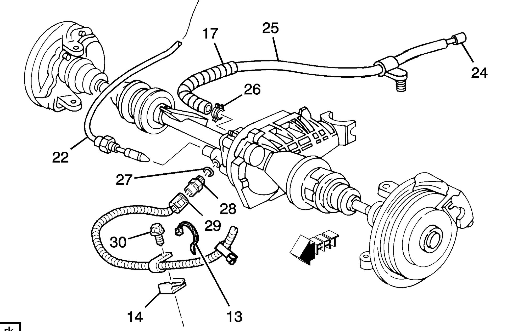
That looks like the vent hose for the front differential.

If I am correct, I believe the top of it with the vent, #24 in the image, attaches via plastic clamp to the upper, rear face of the fan shroud on the drivers side, near the outer edge.

The hose would be #25 in this image. Make sure it is clamped where it enters the top of the differential, at #26

 
Old Dec 14, 2024 | 10:03 PM
  #3  
mugenmundo's Avatar
New Member
Joined: Apr 2022
Posts: 88
mugenmundo is on a distinguished road
Default

There is one more just like it on pasanger side mounted on the firewall.
 
Old Dec 14, 2024 | 11:16 PM
  #4  
christine_208's Avatar
BF Guru
Joined: Dec 2016
Posts: 5,627
From: Moscow, ID
christine_208 has a spectacular aura aboutchristine_208 has a spectacular aura about
Default

Originally Posted by mugenmundo
There is one more just like it on pasanger side mounted on the firewall.
That one is likely for the transfer case.
 
Old Dec 15, 2024 | 09:30 PM
  #5  
mugenmundo's Avatar
New Member
Joined: Apr 2022
Posts: 88
mugenmundo is on a distinguished road
Default

I checked to and the left one is tied to the transmission dip stick not the firewall, and the one driver front is clipped to the radiator fan shroud.
 
Related Topics
Thread
Thread Starter
Forum
Replies
Last Post
BorderCougah
2nd Generation S-series (1995-2005) Tech
11
Apr 20, 2019 03:55 PM
Marsden1979
Engine & Transmission
4
Nov 2, 2015 08:26 PM
jimspahr@msn.com
Engine & Transmission
1
Sep 8, 2013 12:50 PM
86TransAm
2nd Generation S-series (1995-2005) Tech
14
Dec 13, 2011 07:46 PM
ptg327
Engine & Transmission
15
Oct 19, 2008 12:48 PM




All times are GMT -5. The time now is 09:02 AM.